搜索
首页
集团概况
返回
企业简介
企业文化
荣誉资质
组织架构
党的建设
返回
党建工作
纪检工作
工会工作
青年工作
新闻资讯
返回
通知公告
集团新闻
行业资讯
工程动态
“安全之家”月刊
每日一签
业务板块
返回
建设施工
产品开发
维护运营
投融资咨询业务
咨询服务
供应链管理及金融服务
资源开发利用
产业园开发建设运营
招标采购
返回
招标公告
中标公示
人力资源
返回
人才理念
招贤纳士
联系我们
首页
集团概况
返回
企业简介
企业文化
荣誉资质
组织架构
党的建设
返回
党建工作
纪检工作
工会工作
青年工作
新闻资讯
返回
通知公告
集团新闻
行业资讯
工程动态
“安全之家”月刊
每日一签
业务板块
返回
建设施工
产品开发
维护运营
投融资咨询业务
咨询服务
供应链管理及金融服务
资源开发利用
产业园开发建设运营
招标采购
返回
招标公告
中标公示
人力资源
返回
人才理念
招贤纳士
联系我们
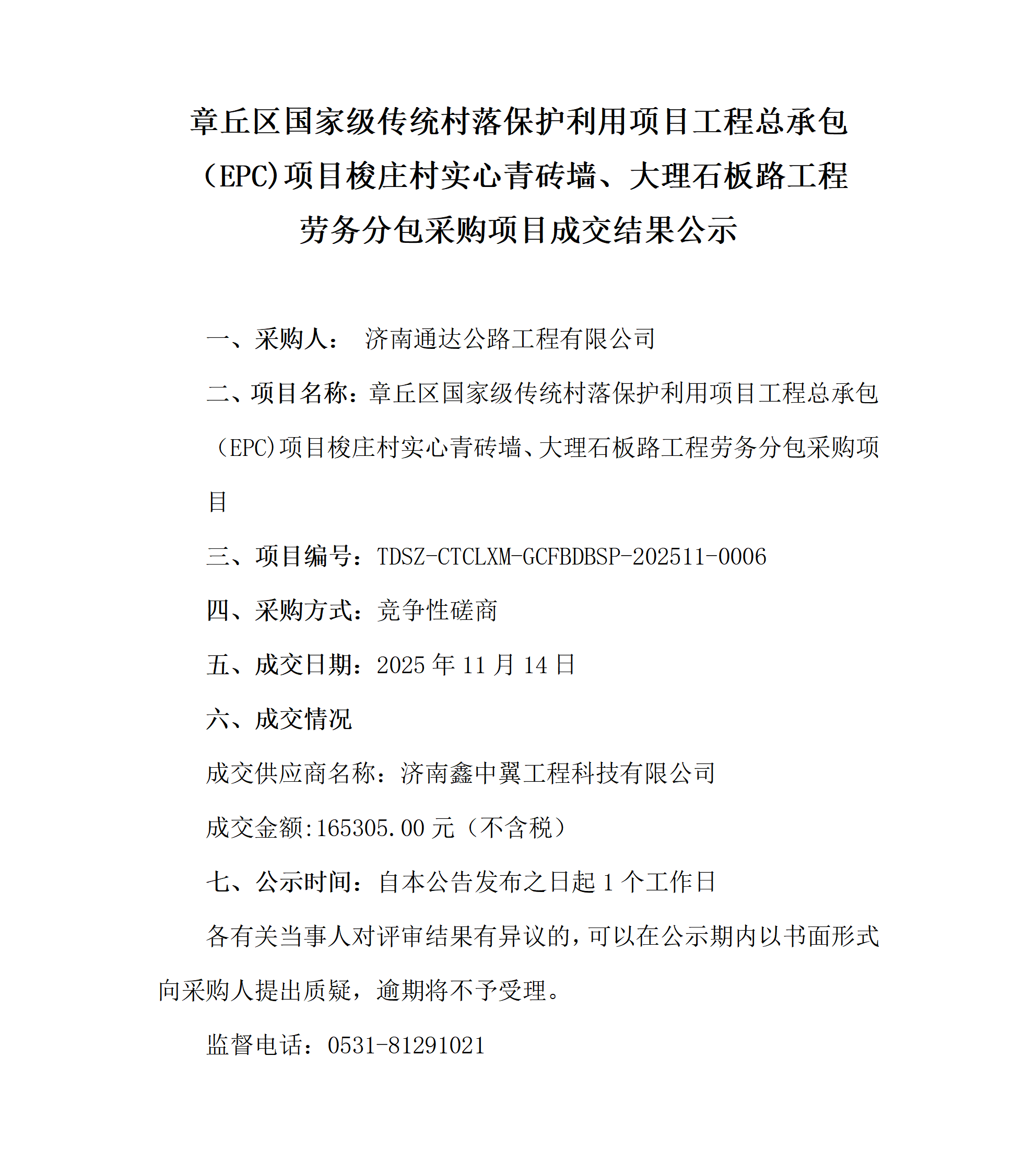
章丘区国家级传统村落保护利用项目工程总承包(EPC)项目梭庄村实心青砖墙、大理石板路工程劳务分包采购项目成交结果公示
栏目:中标公示
发布时间:2025-11-17
上一篇:
济南市章丘区埠村街道沙湾村进村道路建设工程混凝土、碎石等材料采购竞争性磋商公告
下一篇:
济南市章丘区埠村街道沙湾村进村道路建设工程水泥稳定碎石标志牌等材料采购竞争性磋商公告