搜索
首页
集团概况
返回
企业简介
企业文化
荣誉资质
组织架构
党的建设
返回
党建工作
纪检工作
工会工作
青年工作
新闻资讯
返回
通知公告
集团新闻
行业资讯
工程动态
“安全之家”月刊
每日一签
业务板块
返回
建设施工
产品开发
维护运营
投融资咨询业务
咨询服务
供应链管理及金融服务
资源开发利用
产业园开发建设运营
招标采购
返回
招标公告
中标公示
人力资源
返回
人才理念
招贤纳士
联系我们
首页
集团概况
返回
企业简介
企业文化
荣誉资质
组织架构
党的建设
返回
党建工作
纪检工作
工会工作
青年工作
新闻资讯
返回
通知公告
集团新闻
行业资讯
工程动态
“安全之家”月刊
每日一签
业务板块
返回
建设施工
产品开发
维护运营
投融资咨询业务
咨询服务
供应链管理及金融服务
资源开发利用
产业园开发建设运营
招标采购
返回
招标公告
中标公示
人力资源
返回
人才理念
招贤纳士
联系我们
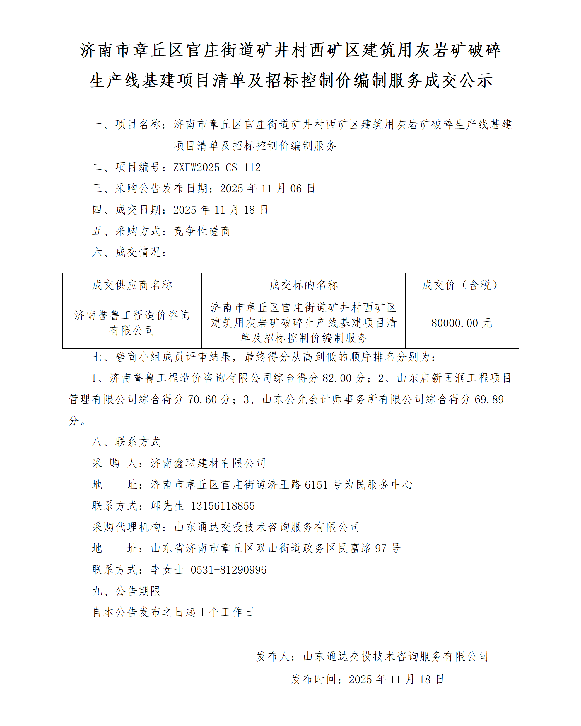
济南市章丘区官庄街道矿井村西矿区建筑用灰岩矿破碎生产线基建项目清单及招标控制价编制服务成交公示
栏目:中标公示
发布时间:2025-11-18
上一篇:
308文石线章丘水寨至黄家段改建工程SG1标段涵洞劳务分包成交结果公示
下一篇:
济南市章丘区官庄街道矿井村西矿区建筑用灰岩矿破碎生产线基建项目造价咨询服务成交公示