搜索
首页
集团概况
返回
企业简介
企业文化
荣誉资质
组织架构
党的建设
返回
党建工作
纪检工作
工会工作
青年工作
新闻资讯
返回
通知公告
集团新闻
行业资讯
工程动态
“安全之家”月刊
每日一签
业务板块
返回
建设施工
产品开发
维护运营
投融资咨询业务
咨询服务
供应链管理及金融服务
资源开发利用
产业园开发建设运营
招标采购
返回
招标公告
中标公示
人力资源
返回
人才理念
招贤纳士
联系我们
首页
集团概况
返回
企业简介
企业文化
荣誉资质
组织架构
党的建设
返回
党建工作
纪检工作
工会工作
青年工作
新闻资讯
返回
通知公告
集团新闻
行业资讯
工程动态
“安全之家”月刊
每日一签
业务板块
返回
建设施工
产品开发
维护运营
投融资咨询业务
咨询服务
供应链管理及金融服务
资源开发利用
产业园开发建设运营
招标采购
返回
招标公告
中标公示
人力资源
返回
人才理念
招贤纳士
联系我们
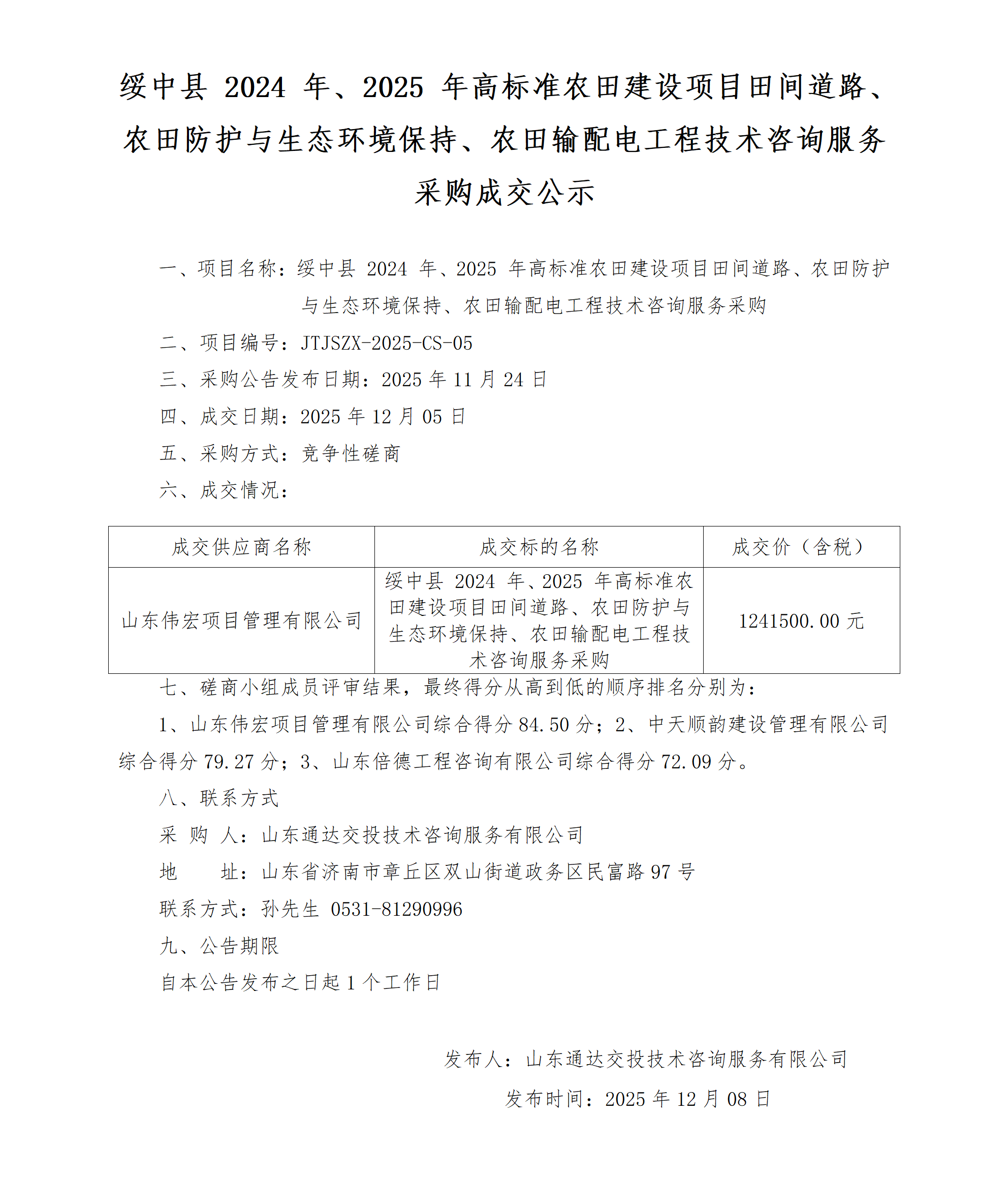
绥中县 2024 年、2025 年高标准农田建设项目田间道路、农田防护与生态环境保持、农田输配电工程技术咨询服务采购成交公示
栏目:中标公示
发布时间:2025-12-08
上一篇:
绥中县2024年、2025年高标准农田建设项目田块整治、灌溉与排水工程技术咨询服务采购成交公示
下一篇:
朝阳市、北票市高标准农田建设项目技术咨询服务采购成交公示