搜索
首页
集团概况
返回
企业简介
企业文化
荣誉资质
组织架构
党的建设
返回
党建工作
纪检工作
工会工作
青年工作
新闻资讯
返回
通知公告
集团新闻
行业资讯
工程动态
“安全之家”月刊
每日一签
业务板块
返回
建设施工
产品开发
维护运营
投融资咨询业务
咨询服务
供应链管理及金融服务
资源开发利用
产业园开发建设运营
招标采购
返回
招标公告
中标公示
人力资源
返回
人才理念
招贤纳士
联系我们
首页
集团概况
返回
企业简介
企业文化
荣誉资质
组织架构
党的建设
返回
党建工作
纪检工作
工会工作
青年工作
新闻资讯
返回
通知公告
集团新闻
行业资讯
工程动态
“安全之家”月刊
每日一签
业务板块
返回
建设施工
产品开发
维护运营
投融资咨询业务
咨询服务
供应链管理及金融服务
资源开发利用
产业园开发建设运营
招标采购
返回
招标公告
中标公示
人力资源
返回
人才理念
招贤纳士
联系我们
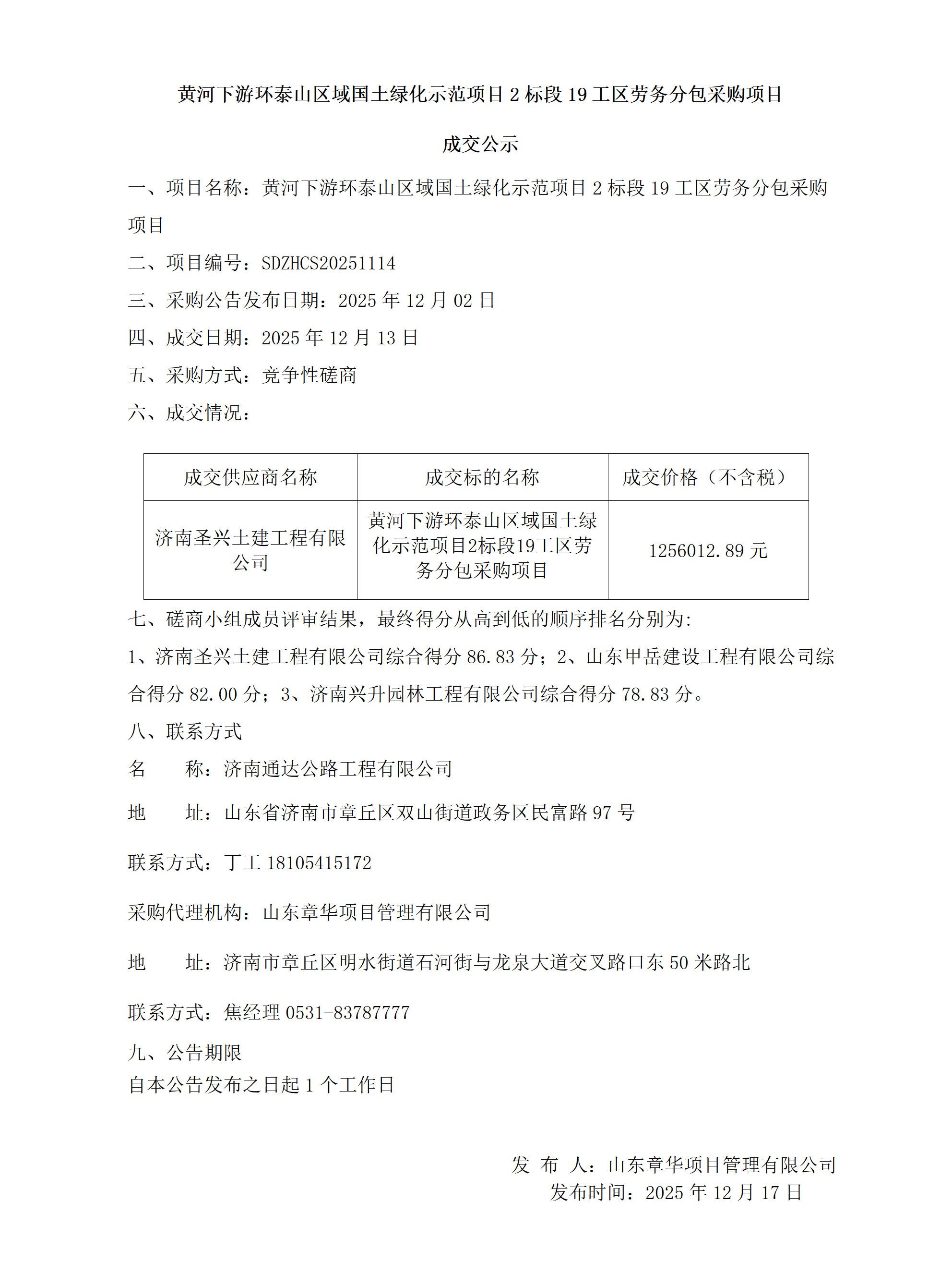
黄河下游环泰山区域国土绿化示范项目2标段19工区劳务分包采购项目成交公示
栏目:中标公示
发布时间:2025-12-17
上一篇:
S103济枣线市中红符路口南至济南泰安界段旅游公路工程路面及大中桥施工SG-10标段彩色沥青涂料材料采购项目竞争性磋商公告
下一篇:
黄河下游环泰山区域国土绿化示范项目2标段14工区劳务分包采购项目成交公示