搜索
首页
集团概况
返回
企业简介
企业文化
荣誉资质
组织架构
党的建设
返回
党建工作
纪检工作
工会工作
青年工作
新闻资讯
返回
通知公告
集团新闻
行业资讯
工程动态
“安全之家”月刊
每日一签
业务板块
返回
建设施工
产品开发
维护运营
投融资咨询业务
咨询服务
供应链管理及金融服务
资源开发利用
产业园开发建设运营
招标采购
返回
招标公告
中标公示
人力资源
返回
人才理念
招贤纳士
联系我们
首页
集团概况
返回
企业简介
企业文化
荣誉资质
组织架构
党的建设
返回
党建工作
纪检工作
工会工作
青年工作
新闻资讯
返回
通知公告
集团新闻
行业资讯
工程动态
“安全之家”月刊
每日一签
业务板块
返回
建设施工
产品开发
维护运营
投融资咨询业务
咨询服务
供应链管理及金融服务
资源开发利用
产业园开发建设运营
招标采购
返回
招标公告
中标公示
人力资源
返回
人才理念
招贤纳士
联系我们
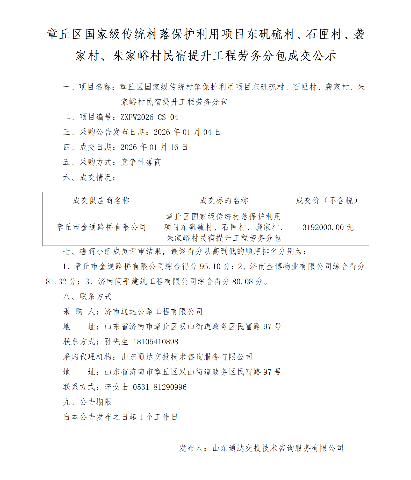
章丘区国家级传统村落保护利用项目东矾硫村、石匣村、袭家村、朱家峪村民宿提升工程劳务分包成交公示
栏目:中标公示
发布时间:2026-01-19
上一篇:
2024年章丘区高标准农田建设示范项目(A包高官寨片区)魏化林村灌溉排水、道路工程材料采购项目竞争性磋商公告
下一篇:
济南市章丘区泉韵乡居乡村振兴农村人居环境整治项目(一期)EPC工程总承包绿化材料采购竞争性磋商公告